亿胜优配(实盘),该平台提供多种风险管理工具,帮助投资者降低投资风险,实现稳健收益。
市场普遍预计美联储将在通胀与就业问题存在严重分歧的背景下低息配资平台,连续第三次降息25个基点,市场定价显示降息概率接近90%,美联储官员们预计将发布谨慎的政策....
商报济南消息 近期低息配资平台,国际金价持续呈现上涨态势。10月1日,伦敦金现盘中最高突破3895美元/盎司,再次刷新历史纪录,距离3900美元/盎司关口仅一步....
本站消息低息配资平台,7月22日超超临界发电板块较上一交易日上涨2.74%,中国能建领涨。当日上证指数报收于3581.86,上涨0.62%。深证成指报收于110....
7月29日,理想汽车首款纯电SUV理想i8的发布会上,一段重卡连环撞击测试视频引发轩然大波。视频中,一辆乘龙卡车与理想i8正面对撞后,四个车轮离奇弹起低息配资平....
热点栏目 自选股 数据中心 行情中心 资金流向 模拟交易 客户端 文章来源:24K99低息配资平台 周四(8月14日)亚市盘中,现货黄金自日内高点显著回落,目前....
大地熊7月25日大宗交易平台共发生3笔成交,合计成交量32.60万股,成交金额1000.49万元。成交价格均为30.69元,相对今日收盘价折价9.81%。从参与....
她自带独特魅力,一袭简约穿搭却藏不住耀眼光芒。利落的黑色西装低息配资平台,如都市丛林的铠甲,衬出飒爽气场,宽松轮廓又添随性;内搭纯白衬衫,似未经尘染的云朵,干净....
当地时间29日低息配资平台,德国联邦国防军一架直升机在萨克森州的格里马附近执行训练飞行任务时坠入穆尔德河。 德国国防部长皮斯托留斯在事故现场证实,坠机事故造成至....
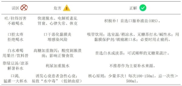
大暑酷热,放化疗患者常出现体重骤降、食欲全无、精神萎靡等症状。这不仅是化疗副作用或肿瘤本身原因,高温更是重要推手。 高温会加剧脱水危机,体温每升高1℃,基础代谢....
俗话说,“天上不会掉馅饼”,但是在我国西晋时期,确实发生过一起让人惊讶的事件低息配资平台,仿佛天上真掉下一块肉来。这一事件甚至在《二十四史》中的《晋书》以及著名....
亿胜优配文章加载中,请稍后...